2025年10月24日,刘宏涛教授团队在中科院分区表生物学一区TOP期刊Journal of Integrative Plant Biology上发表题为“CRY2 interacts with PRR5 in a blue light dependent manner to mediate blue light regulated circadian period”的研究论文。
太阳做为一种重要的环境信号调控植物的生长发育。地球的自转造就了昼夜更替的24小时周期,而植物为了适应这种光暗交替的环境,演化出了自身的24小时节律,即生物钟。太阳光作为生物钟的关键输入信号,其光质、光强和光比例等诸多因素,均对植物生物钟的周期和节律有着深远影响。尽管过往研究已证实红光受体(Phytochrome)和蓝光受体(Cryptochrome)在维持植物正常生物钟周期中发挥着重要作用,但其背后的精细调控机制仍有待进一步完善。
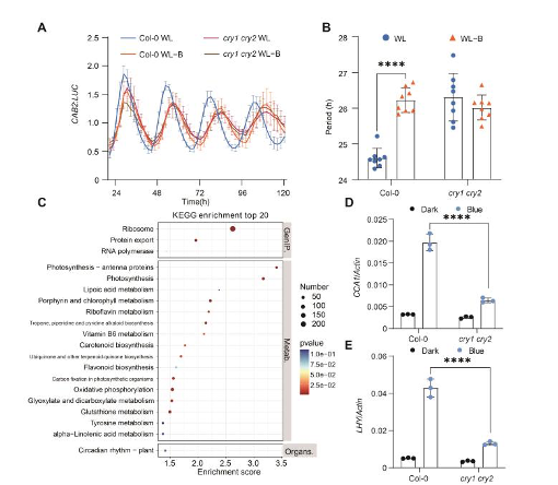
在本项研究中,研究人员成功鉴定出一个与蓝光受体CRY2具有蓝光依赖性相互作用的生物钟核心转录因子PRR5,并深入探究了蓝光通过CRY2-PRR5模块对植物生物钟进行调控的机制。研究结果表明,蓝光及其受体CRYs对于植物维持正常的生物钟周期至关重要。在cry1 cry2双突变体中,观察到生物钟周期显著长于野生型,且这种差异呈现出明显的蓝光依赖性。此外,转录组分析揭示,在野生型与cry1 cry2突变体之间,生物钟相关基因的表达存在显著差异。特别是生物钟核心转录因子CCA1和LHY的表达水平,受到蓝光和CRYs的显著促进(图一)。

图一 蓝光通过CRYs参与植物生物钟的调控
研究人员首先利用酵母双杂交技术,筛选出一种能够以蓝光依赖的方式与CRY2相互作用的转录因子PRR5。随后,通过一系列实验,包括双分子荧光互补(BiFC)、Pull-down以及免疫共沉淀(Co-IP)等,进一步确认了CRY2与PRR5之间的相互作用。通过对生物钟表型的观察,研究人员发现PRR5在蓝光调控生物钟过程中起着关键作用,并且处于CRY2的下游。进一步的转录组分析揭示,CRY2和PRR5能够拮抗调控大多数生物钟基因的表达,其中包括CCA1和LHY。染色质免疫沉淀(ChIP)和双荧光素酶报告基因(Dual-LUC)实验结果表明,蓝光和CRY2可以抑制PRR5的转录抑制能力,从而促进CCA1等生物钟基因的表达(图二)。

图二 蓝光与CRY2抑制PRR5的转录抑制能力
不仅如此,PRR5还能够与TPL蛋白结合,形成转录抑制复合体,进而抑制下游基因的表达。酵母三杂交(Y3H)和免疫共沉淀(Co-IP)实验结果表明,CRY2与PRR5的相互作用可以显著抑制PRR5与TPL之间的相互作用,从而促进转录抑制复合体的解聚,进而调控下游基因的表达。
本研究由深圳大学副研究员史辰博士与中国科学院分子植物科学卓越创新中心袁希森博士共同担任第一作者,刘宏涛教授为通讯作者。该研究得到了国家重点研发项目、国家自然科学基金、深圳大学研究团队培育计划以及深圳大学合成生物学研究中心的大力支持。